 
新闻中心
 
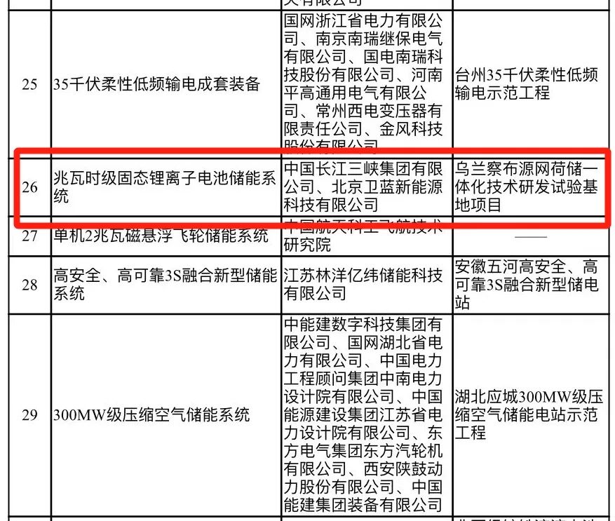
卫蓝新能源兆瓦时级固态锂离子电池储能系统成功入选国家能源局能源领域首台(套)重大技术装备(项目)名单
时间:2023.11.20
点击量:13028
能源领域首台(套)重大技术装备是指国内率先实现重大技术突破、拥有自主知识产权、尚未批量取得市场业绩的能源领域关键技术装备,往往对我国工业领域整机设备及核心部件、基础材料等系统的发展和提升具有标杆性的重要指导意义。卫蓝新能源此次成功入选的“兆瓦时级固态锂离子电池储能系统”项目,是我司基于氧化物固态电解质体系的原位固化固态电池技术,结合原子级键合技术、离子导电膜技术生产制造的新型电池储能装备。该装备项目有效提升了电池的稳定性,有效抑制了循环过程中电池的体积膨胀,维持SEI膜热稳定性,大幅提高电池系统安全,同时提升了系统级别的能量密度。具有高安全、长寿命、低成本等诸多优点。' fill='%23FFFFFF'%3E%3Crect x='249' y='126' width='1' height='1'%3E%3C/rect%3E%3C/g%3E%3C/g%3E%3C/svg%3E)
本项目面向新一代国家智能电网储能技术发展的目标与需求,通过关键材料制备、集成工艺技术等研发,助力从根本上解决储能电池领域对安全可靠性与循环寿命的焦虑,突破性实现了固态锂离子电池在全球的首次储能示范应用,为实现固态电池低成本发展应用目标提供了有效数据支撑,为未来规范、引导和促进我国储能型固态电池技术研究和产业化发展奠定重要的理论和实践基础。' fill='%23FFFFFF'%3E%3Crect x='249' y='126' width='1' height='1'%3E%3C/rect%3E%3C/g%3E%3C/g%3E%3C/svg%3E)
此次成功入选必将为固态锂离子电池在储能领域的推广应用提供有力的支持,卫蓝将以此为契机,依托自身技术优势积极推动创新装备的研发和制备工作。未来通过突破性掌握关键技术,扎实推进各项示范项目的应用,全方位服务长时储能产业,解决好新型电力系统建设中的新能源消纳问题,圆满确保国家首台(套)重大技术装备示范相关任务的顺利完成。搜一搜
分享收藏划线
人划线